1、编辑体量
体量分割面的编辑
选择点、线、面、体进行操作(试试Tab键)
UV设置
填充图案【注意边界平铺三个子选项的区别】
添加边
添加轮廓
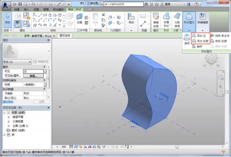
2、形状
修改形状
通过添加边和轮廓来进一步修改形状
添加边 工具:用于向形状图元中添加边
添加轮廓 工具:用于向形状图元中添加轮廓
向形状中添加边
向形状中添加轮廓
3.有理化处理表面
1)有理化处理表面
可以通过分割一些表面(平面、规则平面、旋转表面和二重曲面),来将表面有理化处理为参数化得可构建构件
2)表面有理化处理工作流:
分割表面
在表面中填充图案
应用填充图案构件族
4.处理形状
1)通过三维控件控件,可以沿局部或全局坐标系所定义的轴或平面进行拖曳,从而直接操纵形状
2)通过三维控件可以:
‘1’ 在局部坐标和全局坐标之间切换
‘2’ 直接操纵形状
3)分割表面
4)在表面中填充图案:
5)应用填充图案构件族